院校报道

您所在的位置: 首页 - 院校报道

【中国观察】中英文双语《抗击新冠肺炎疫情的中国实践》

【中国观察】中英文双语《抗击新冠肺炎疫情的中国实践》

报告发布

 

“抗击新冠病毒的中国方案”主题网站今日发布《抗击新冠肺炎疫情的中国实践》中英双语报告,初步总结梳理过去一段时间中国抗击疫情的举措和方法,以期与国际社会携手应对共同威胁和挑战,共同维护全球公共卫生安全。

 

微信图片_20200421213452

 

该报告由中国日报社中国观察智库在采访征询60余位公共卫生专家和中外学者意见的基础上,联合清华大学国情研究院、北京协和医学院卫生健康管理政策学院共同完成。

报告分为社会共识和全民动员、社会隔离和交通管控、排查检测和动态监测、诊疗方案和救治能力、资源调配和物资保障、指挥体系和战略方针六个部分,总结了中国抗击疫情的具体实践,梳理了中国采取的公共卫生应对措施,以及在阻断病毒传播方面的做法,希望能为国际科学界和国际社会共同抗击新冠疫情提供参考借鉴。

报告客观呈现了中国政府和人民面对疫情的应对举措。日本立命馆大学政策科学部教授周玮生表示,中国如果不采取封城措施,其感染人数有可能超过现在的10倍,在没有新冠病毒有效预防手段和治疗技术的时候,坚决并尽快切断感染源是首要措施。北京医院肾内科主任毛永辉表示,如果外国媒体和政客能真正了解我们全国为了对抗疫情做出的努力,他们就不会盲目质疑我们所取得的成绩。华中科技大学副校长、同济医学院院长陈建国表示,中国的实际情况证明目前的体制是最有效的,国外可能不同,需要结合当地的实际情况,找到控制疫情最有效的办法。

联合课题组表示,这个报告通过广泛收集征询专家学者意见,基于权威文献资料梳理,由媒体联合科研机构进行共同研究,以调研报告的形式讲述“中国抗击疫情故事”,但随着疫情形势变化和抗疫工作进展,尚需不断更新充实完善。作为较早总结中国抗击新冠肺炎疫情实践的一次尝试,希望起到“抛砖引玉”之效,以尊重科学、遵从规律、尊崇实践的精神,不断总结好人类战胜重大传染性疾病的经验。

这次疫情的发生再次表明,人类是一个休戚与共的命运共同体。在国务院新闻办公室的支持下,中国日报于上月推出 “抗击新冠病毒的中国方案”英文主题网站,该网站由国家卫生健康委员会、科学技术部、国家药品监督管理局和国家中医药管理局共同指导。上线后,引起舆论高度关注,特别是海外读者对网站分享的科普知识、治疗方案和社会动员举措等中国做法给予了高度评价。
 

《抗击新冠肺炎疫情的中国实践》

报告全文

 

2

 

编者按

本报告通过广泛采集征询专家学者意见,基于权威文献资料梳理,由媒体联合科研机构进行共同研究,以期以调研报告形式客观反映中国抗击疫情的做法和举措。受水平和时间限制,研究不够深入全面系统,特别是随着疫情形势变化和抗疫工作取得新的进展,尚需不断更新充实完善。作为较早总结中国抗击新冠肺炎疫情实践的一种尝试,望能起到“抛砖引玉”之效,以尊重科学、遵从规律、尊崇实践的精神,不断总结好人类战胜重大传染性疾病的经验。

《抗击新冠肺炎疫情的中国实践》联合课题组
2020年4月21日

 

摘 要

新冠肺炎疫情发生后,以习近平同志为核心的党中央高度重视,始终把人民群众生命安全和身体健康放在第一位,习近平总书记亲自领导、亲自指挥、亲自部署,领导全党、全军和全国人民打响疫情防控的“人民战争”,以“准战时”的领导指挥体系和因时因势制定的战略策略,为中国抗击疫情提供了坚强领导、根本遵循和科学指引。

中国坚持紧紧依靠人民群众,把公众知情作为构建政府与公众之间良性沟通互动和形成强大共识的重要前提,公众基于社会责任感和对政府的信任感积极参与抗击疫情,形成“万众一心、众志成城”的局面。灵活人性化社会管控以及以传统隔离方式为主的非医疗干预成为遏制疫情蔓延的关键因素;以流行病学调查为核心的排查、检测和监测,成为切断病毒传播链条和对患者实施及时救治的关键环节;以分级设置医院和按病情分类分流救治轻、中、重症患者,坚持中西医结合,大幅度降低了感染率、病亡率,提升了治愈率。同时,发挥制度优势,在全国范围内高效配置资源,打响后勤保障战,举全国之力打赢“湖北保卫战”、“武汉保卫战”,取得了疫情防控阶段性重要成效。中国从国情实际出发,边实践边总结边完善,努力在控制疫情和救治病患等方面探索出一套行之有效的“中国实践”和“中国方法”。

 

抗击新冠肺炎疫情的中国实践

 

新冠肺炎疫情这一近百年来传播速度最快、感染范围最广、防控难度最大的突发公共卫生事件发生后,在以习近平同志为核心的党中央坚强领导下,中国坚持以人民为中心,采取最全面、最严格、最彻底的防控举措,以巨大勇气和强大力量,坚决阻断全国本土疫情传播,取得了疫情防控阶段性重要成效。如何有效应对百年不遇的全球大流行疫情,目前仍是有待国际社会共同破解的世界难题,中国从国情实际出发,遵循传染病防控客观规律,边实践边总结边完善,并不断应对新的挑战,努力在控制疫情和救治病患等方面探索出一套行之有效的“中国实践”和“中国方法”。

中国日报社中国观察智库,在采访征询60余位公共卫生专家和中外学者意见基础上,联合清华大学国情研究院、北京协和医学院卫生健康管理政策学院共同研究,初步梳理总结中国抗击疫情的经验和做法,形成本报告。

 

一、社会共识和全民动员

 

应对新冠肺炎这样的重大疫情,及早在全社会形成正确认知和推动公民自觉行动至关重要。一方面,坚持实事求是,本着公开、透明、负责任的态度及时发布疫情信息,向公众提供持续、清晰、重要的信息,让人民群众及时全面了解政府应对疫情的方针政策和战略举措,把“公众充分知情”作为构建政府与公众之间良性沟通互动和形成强大社会共识的重要前提;另一方面,公众基于社会责任感和对政府的信任感,积极投入到对疫情的全民抗击之中,形成“万众一心、众志成城”的“人民战争”局面。紧紧依靠人民,是中国抗击疫情的重要经验。          

 

1、及时全面公开透明发布疫情信息

 

——建立日常新闻发布机制,第一时间公布疫情信息。在两个多月时间中,国务院新闻办、相关部门以国务院联防联控工作机制名义及疫情最严重的湖北省,共举行近200场发布会,此外北京市等其他省区市也召开当地的新闻发布会数百场。这些现场直播的发布会全面通报疫情及抗疫工作最新进展,充分回应国内外舆论关切。

——启动疫情数据日报制度,及时全面提供精准分类信息。国家卫健委在官方网站等政务平台每日通报前一日各地新增确诊病例、新增治愈出院病例、当日解除医学观察的密切接触者、新增重症病例、新增死亡病例、新增疑似病例、隔离治疗、重症病例、累计报告确诊病例、累计治愈出院、累计死亡病例、现有疑似病例、累计追踪到密切接触者、尚在医学观察的密切接触者和后期增加发布的无症状感染者相关情况,以及累计收到港澳台地区通报确诊病例等各种相关数据。

——坚持对历史负责,依法适时订正病例数据。在疫情得到控制后,为确保信息公开透明、数据准确,针对疫情早期因收治能力不足患者在家中病亡、信息登记不全等原因,客观上存在迟报、漏报、重报、误报现象,根据相关法律规定,组织涉疫大数据与流行病学调查,武汉市对确诊和病死病例进行订正,其中确诊病例的死亡数核增1290例,累计为3869例。

——创新使用和实时更新“疫情地图”,通告应急响应信息。各地利用大数据技术公布的“疫情地图”,通过社区名称、地址和位置,标明疫情传播具体地点、距离、人数等,并视情况不断调整应急响应和防控警报机制,及时公布交通管制等措施,以便于公众更有效防范传染,遏制病毒扩散。

 

3

 

2、普及防控科学知识

 

——充分发挥“意见领袖”的舆论影响力,增强全社会的科学防治意识。组织科学家和科研机构在扎实研究基础上,通过各类发布会、接受媒体采访和互联网不断发布科学防治的权威观点和专业意见建议,提高公众科学认知水平,指导科学防治,倡导科学消杀,特别是推动全面普及戴口罩、勤洗手、常通风等最简单、最有效的大众防护措施,大力提升公众自我防护能力。

——发布操作性强的“防控指南”,有针对性地对公众进行具体指导。国家卫健委发布通用、旅行、家庭、公共场所、公共交通工具、居家医学观察等6份公众预防指南,以及专门针对农村地区的《农村居民防控新冠肺炎问答手册》;中国疾病预防控制中心公布《新型冠状病毒感染的肺炎公众防护指南》,从个人与家庭防护、居家医学观察、理性就医、心理疏导等方面解疑释惑,让公众有效掌握防护技巧和防护手段。

——及时开展心理干预,引导民众正确面对。国家卫健委发布《新型冠状病毒感染的肺炎疫情紧急心理危机干预指导原则》,实施分类干预;国务院联防联控机制印发《关于设立应对疫情心理援助热线的通知》,各地在原有心理援助热线基础上设立应对疫情心理援助热线;高校开通疫情心理支持热线和网络辅导服务,互联网医院及相关企业、机构提供网络在线、电话热线等社会心理服务。

 

3、主流媒体加强舆论引导提供舆论支持

 

——新闻媒体深入宣传党中央重大方针决策部署,充分体现党中央坚决打赢疫情防控阻击战的决心和信心。同时,充分报道各地区各部门联防联控措施成效,让民众始终了解党和政府正在做什么、还要做什么,充分反映广大党员干部和人民群众抗击疫情特别是一线医务人员、社区工作者、志愿者以及公安干警和“下沉干部”的生动事迹,凝聚抗击疫情的精神力量,努力推动形成全国上下全面动员、全面部署、全面加强疫情防控的局面。

——大众传播和网络媒体加强针对性引导,着力化解民众存在的焦虑、恐惧心理。除多层次高密度发布权威信息,全面反映抗疫救援、物资保障、疫苗研制、社会捐助等公众关心的重大问题,也正视存在的问题,不回避矛盾,通过舆论监督推动问题解决;在各类平台上设立专区解读疫情、分析数据、研判趋势并及时辟谣,以可信事实和翔实数据澄清是非,引导公众正确理性看待疫情,增强自我防范意识,依法行动、依法行事。

 

4、全民参与形成社会合力

 

——人民群众积极响应配合政府的防控部署与号召,较快形成“全民参与、群防群控”的有利局面。基于对防疫形势的理解和集体主义精神的民族文化价值,结合2003年抗击SARS的经历,人民群众以切身感受和实际行动自觉推动形成包括政府机构、企业、社会组织、基层社区、志愿者群体以及家庭和个人为一体的全民抗疫大局。

——公民高度自律并自觉作出自我牺牲,使社会防控部署措施得以全面顺利落实。无论是重点地区的长时间“封城”、全国普遍施行的社区准入管理还是全民居家隔离、特定情况下的“14天”自我隔离,以及家庭和个人卫生习惯、社会交往限制,都得到全体民众的严格执行,为有效降低病毒传染率奠定了强大的社会基础。

——社区建设体现重要作用,“网格化管理”是遏制疫情扩散的关键因素。社区网络作为一种“兜底”的社会管理机制,全国400万名城乡社区工作人员在志愿者配合下,对65万个城乡社区深入走访,宣讲防疫知识,进行心理疏导、收接快递、代购生活必需品等工作,实现了疫情防控“纵向到底、横向到边”,确保排查救治“一户不漏、一人不落”,使消毒消杀和环境整治“不留死角、没有缝隙”,同时让对人民群众的支持保障服务直接进入数亿家庭。

 

二、社会隔离和交通管控

 

中国是一个超大规模人口流动社会。在没有疫苗和特效药的情况下,以传统隔离方式为主的非医疗干预是阻断重大疫情蔓延的最基本和最有效手段。面对新冠疫情的暴发,中国实施史无前例的大规模公共卫生应对举措,“上游堵截”,切断疫情严重地区的传染源;其他区域进行“全面防控”。超常规的社会隔离措施和灵活、人性化的社会管控,阻断了病毒的大面积扩散,成为遏制疫情在全国蔓延的最关键因素。

 

1、“重灾区”实施“封城”和“停运”

 

——对离汉离鄂通道实施封闭和管控,最大限度切断病毒传播途径。暂停武汉及湖北多地轮渡、长途客运、机场、火车站运营,全国暂停入汉道路水路客运班线发班。在高速公路收费站口、国省市县村道口建立交通管控卡口1501个,其中武汉市51个,其他市州1450个,阻断病毒向全国以及省内卫生基础设施薄弱的农村地区扩散。从1月23日开始对武汉这座有1100万常住人口的超大型城市实施历时76天“封城”。

——武汉市及湖北省多地暂停市内公共交通,有效遏制病毒传染面源。武汉全市城市公交、地铁、轮渡、长途客车暂停运营,除抗疫车辆、运输生活必需品车辆以及消防、抢险、环卫、警车等特种车辆外,其他车辆一律禁止通行,湖北其他地区也实现疫情防控和交通保障统筹兼顾,大幅减少市内人员流动和由此可能产生的病毒传播。

 

2、非疫情严重地区实施分级交通管制

 

——对湖北以外地区实施差异化交通管控,防止湖北省疫情外溢蔓延。湖北周边省份筑牢环鄂交通管控“隔离带”,防止重灾区疫情向周边传播。全国其他地区根据辖区内低风险、中风险、高风险县(市、区、旗)名单,实行分区分级精准防控,对道路客运、城市公共交通(含城市轨道交通)和出租汽车(含网约车)等城乡道路运输服务进行动态管控。

 

3、以多种手段避免人员聚集和交叉感染

 

——关闭娱乐休闲性公共场所,加强公共服务设施防控。关闭影院、剧院、网吧以及健身房等场所,对车站、机场、码头、农贸市场、商场、超市、餐馆、酒店、宾馆等必须开放的公共服务类场所,以及汽车、火车、飞机等密闭交通工具,落实环境卫生整治、消毒、通风、“进出检”、限流等措施,进入人员必须测体温、戴口罩,避免交叉感染。

——推行在家办公,实行远程教学。取消或延缓各种公众聚集性活动,政府机关和企事业单位落实用工单位防控,按照“少接触、少聚集”原则,采取线上办公、错峰上班、轮流到岗等弹性工作方式;各地根据疫情实际推迟开学时间,暂停培训机构所有线下课程,以线上教学替代课堂教学,有效控制全国总计3亿在校人员的流动和聚集。

 

4、 把社区隔离作为阻断病毒的基础性防线

 

——普遍实行社区封闭式管理,消除防疫死角和盲区。社区连接千家万户和所有居民,是切断病毒传播的“第一层面”和“最后一公里”。湖北武汉采取社区硬性隔离,全面实施24小时封闭管理,除就医和防疫相关活动外,一律禁止出入,由社区承担居民生活保障工作。全国各地对城市社区、农村村落均实施封闭式管理,设立检查登记制度,进出人员双向测体温。对监管场所、养老机构、福利院、精神卫生医疗机构等特殊场所,实行重点防控,杜绝输入性疫情。

——全民居家,自觉落实隔离要求。人民群众积极响应落实各级政府关于社会隔离的部署安排,除按各地不同要求,实行规定时间的居家隔离、在家办公学习等,还普遍严格执行跨地区旅行后的14天居家隔离政策,隔离期结束后仍减少一切不必要的外出,为斩断病毒传染链做出重要贡献。

 

三、排查检测和动态监测

 

基于病毒“人传人”的传染病规律认识,以流行病学调查为核心的排查、检测和监测,对切断病毒传播链条和对患者实施及时救治,是一个关键环节。中国高度重视“源头防控”,实行“早发现、早报告、早隔离、早治疗”和“应检尽检、应收尽收、应隔尽隔、应治尽治”的疫情防治方针,把“早发现、早报告”和“应检尽检、应隔尽隔”作为首要,对降低传染率、病亡率起到重要作用。

 

1、以社区为单位全面排查

 

——武汉展开两轮集中拉网式排查,以“不落一户、不漏一人”标准实现“存量清零”。针对疫情80%以上为社区传播的问题,出动8万余名干群,通过入户、电话、网络等手段,对全市400多万户居民,进行“清底大排查”,排查出所有确诊和疑似患者及密切接触者,从而确保没有新的潜在感染源发生。

——普遍实行“群防群控”,在全国范围展开摸排工作。各省区市以社区网格为基础单元,采取上门排查与自查自报相结合的方式展开地毯式排查。对确诊患者、疑似患者、不能排除感染可能的发热患者和确诊患者的密切接触者以及从重点疫情地区返回人员进行登记汇总,除对患者及时送医救治,对发热人员和与患者密切接触人员分别安排在定点医院和经征用作为定点隔离点的酒店、旅馆等处隔离,后期对入境人员全部实行集中隔离观察。

 

2、提高检测水平

 

——在增强试剂盒供应能力基础上,确保“应检尽检”、“即收即检”。检测产品生产企业提高产能,在最短时间内扭转试剂盒供不应求局面。同时扩充检测机构,允许具备“二级生物安全实验室”和能够进行“反转录-聚合酶链式反应(反转录-PCR)”条件的三甲医院、疾控中心和专业检测机构进行核酸检测,实现疑似病例全面检测。湖北武汉日检测量由最初的300人份提升到2万人份以上,提供7×24小时不间断检测服务。

——缩短检测周期,确保检测质量。针对核酸检测慢导致诊断难、收治难的问题,优化检测流程,下放检测权和确诊权,除聚集性病例外的大部分病例无需再送中国疾病预防控制中心进行复核,缩短确诊病例的报告结果时间,检测周期从之前的6天缩短到4至6小时以及后来更短的时间,并日清日结。同时,各地以高标准加快核酸检测实验室建设,加强对一线检测人员和管理人员的专业培训,建立健全质量控制体系,全面提升检测能力和水平,确保检测精准度和检测报告的有效性。针对疑似病例具有肺炎影像学特征的情况,增加“临床诊断病例”,以使患者及早按确诊病例相关要求接受治疗,进一步提高了救治成功率,降低了病亡率。

 

3、建立动态管理体系

 

——分区域施策,增强排查防控针对性。全国推行分区分级精准施策防控策略,以县域为单位,依据人口、发病情况综合研判,划分低、中、高疫情风险等级。低风险区严防输入,适时恢复生产生活秩序;中风险区外防输入、内防扩散,有序复工复产;高风险区内防扩散、外防输出,集中精力抓疫情防控。

——阶段性调整防控重点,及时应对新挑战。随着疫情形势变化,将防控重点调整为“外防输入、内防反弹”,实行“第一入境点”机制,组织民航、海关、公安、卫健、外事、边检、机场等部门联勤联动,从源头上切断输入性病例。随着无症状感染者增多,决定对发现的无症状感染者采取14天集中隔离医学观察,连续两次标本核酸检测阴性方可解除隔离。

——推出“健康码”模式,确保“绿色出行”。个人通过政府服务网络平台在手机上下载“健康码”,作为出行、复工复产复学、日常生活及出入公共场所的凭证,根据“健康码”绿黄红三种颜色进行管控通行和分类处置,实现疫情管控数据的精准采集和统计分析,根据人员流动,实现分区分级的精准识别、精准施策和精准防控,让安全风险“透明化”,公众出行更放心。

 

4、深入进行流调工作

 

——组建流行病学调查团队,精准追踪和切断病毒传播途径。依托大数据和信息化系统,提高流调精准度和效率,把对密切接触者的追踪作为一个重要环节,实现病例发现早、快、全,对无症状感染者和密切接触者进行医学观察,降低感染风险。在疫情高峰期,武汉组建5人一组的1800个流调小组,全面调查确诊和密切接触者轨迹,开展传染源的溯源排查。

——根据不同阶段情况,针对重点人群和区域深入进行流调。把各级各类医疗机构和社区、家庭发现的确诊病例、疑似病例和无症状感染者及聚集性疫情,企业复工复产、学校和托幼机构复学复园过程中发现的异常情况,养老机构、残障人员福利机构、监管场所等发生的异常情况,以及后期入境人员中的确诊病例、疑似病例、有发热症状的人群以及密切接触者,作为流调重点,进行深入摸排。

——因应新需要,不断充实流调内容。加强针对无症状感染者的流调,防范疫情反弹。组织在武汉市、湖北省和其他部分省份,开展侧重点不同的无症状感染流行病学调查,在24小时内完成所发现无症状感染者的流调,对无症状感染者的传染性进行科学评估,并公开调查结果;后期,启动血清流行病学调查,为提高防控水平提供科学依据。

 

5、甄别四类人员进行分类处理

 

按照“四集中”原则和“四应四尽”要求,对四类人员进行集中隔离和收治。

 

4

 

——确诊患者分级早收治。对于确诊的患者、重症患者送定点医院入院治疗,轻症患者无法全部进入定点医院治疗的,安排到指定区域(包括“方舱医院”)进行隔离治疗。

——疑似患者分类治疗和集中隔离观察。对于疑似的患者,重症患者入院治疗,轻症患者无法入院隔离的到指定地点进行隔离。检测结果为“双阴”,但临床症状符合新型冠状病毒感染肺炎的患者,仍按照疑似患者进行管理。

——发热患者集中隔离观察。对于无法明确排除新型冠状病毒感染肺炎可能的发热患者,参照疑似患者进行集中隔离观察,但与疑似患者分开隔离,防止交叉感染。

——密切接触者集中隔离观察。对于确诊患者的密切接触者,因一些病毒携带者虽然不发病但仍具有传染性,一些病例在尚无症状的潜伏期就已具有传染性,所以,已确诊患者的密切接触者参照发热病人实行集中隔离观察。

 

四、诊疗方案和救治能力

 

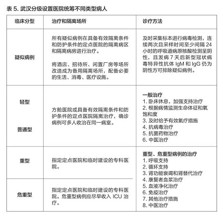
疫情骤然集中暴发导致医疗资源严重挤兑,患者不能得到及时救治,不仅导致病毒扩散也直接造成高病亡率,这是抗击疫情初期的最大挑战。按照中国领导人提出的“把医疗救治工作摆在第一位”的要求,中国在抗击疫情一开始就“把救治作为重中之重”,坚持“生命至上”,特别是明确了“应收尽收”、“早诊早治”、“集中收治”,特别是“中西医结合”的方针,并以分级设置医院和按病情分级分类分流救治轻、中、重症患者,同时实施免费治疗解除患者后顾之忧,避免因看不起病而导致病重病亡和扩大传染源,大幅度降低感染率、病亡率,提升治愈率。

 

1、确立控制传染源与提高救治面相统一双重目标

 

——“集中收治”与“床位扩容”相结合,使起初无法就医患者全部收治。在疫情重灾区武汉,一方面,参照抗击SARS疫情北京建造“小汤山医院”的模式,以短短10天左右时间先后完成“火神山”、“雷神山”两座各可容纳1000多张床位的传染病专科医院建设并投入使用,陆续新建一批“方舱医院”,改扩建一批定点医院,改造一批综合医院,短期内新增床位10多万张,实现了“人等床”到“床等人”的重大转变,在短时间内解决了大规模收治难题。另一方面,从全国抽调近200辆负压救护车,集中力量组成转运队,较快实现新增病例收治日清日结,从而使原来往返于社区和医院而无法有效就医的大量感染者从“居家隔离”转为“集中收治”,既有效剪除了社区传播这个最大的传染途径,也极大地提高了救治率。

 

5


——区分轻重症患者,构建由“方舱医院”和“定点医院”构成的分级分类分流救治体系。针对前期轻重症混治的问题,实行关口前移、分类救治。首先,指定定点医院集中救治重症危重症患者。武汉市共指定46家定点收治医院,增配人工膜肺、呼吸机等设备,改造供氧管道,提升救治能力,降低病亡率。同时,以依托会展中心、体育馆等设施改建形成的“方舱医院”收治轻症患者,实现大规模隔离救治,在武汉由一共15座“方舱医院”收治的这类患者约占当地新冠肺炎患者的四分之一以上,计1.2万余名。作为应对重大传染病的重要创新模式,“方舱医院”将早期居家隔离的轻症患者进行统一集中收治隔离,使“应收尽收”原则变成现实,最大限度减少或杜绝了更大面积的社区传染。

 

2、完善治疗方案,优化治疗手段

 

——加强精细管理,优化治疗方案。根据症状轻重采取个性化治疗方案。建立“院士团队巡查制度”,定期组织院士专家团队对武汉市定点医院重症患者救治进行巡诊,评估患者病情和治疗方案。轻症患者统一集中收治到方舱医院,明确抗病毒、吸氧、中医中药等综合治疗措施,防止轻症转重症;针对超过80%的重症患者合并严重基础性疾病情况,实行“一人一策”, 建立感染、呼吸、重症、心脏、肾脏等多学科会诊制度,并制定重症、危重症护理规范,推出高流量吸氧、无创和有创机械通气、俯卧位通气等措施,重视死亡病例讨论制度,确保科学救治,有效降低致死率,提高治愈率。

——边治疗边研究边总结,不断完善诊疗方案。在对前期医疗救治工作不断分析研判总结的基础上,先后制定2版轻症管理规范、3版重型危重型病例诊疗方案,推出第五、六、七版全国新冠肺炎诊疗方案。其中,第七版修订方案增加了病理改变内容,对临床表现、诊断标准、治疗方法和出院标准等进行增补和调整,有利于根据不同人群的疾病特点,更加精准地开展诊疗和救治,并把无症状感染者可能具有感染性、康复者血浆治疗等新发现补充写入。目前,第七版诊疗方案已被多个国家借鉴和采用。

——坚持临床和科研相结合,加强药物筛选和疫苗研发。积极推动科技攻关,筛选有效药方,及时反馈疗效,测试、研究、推广法匹拉韦、磷酸氯喹、恢复期血浆等,特别是针对没有特效药可用的现实情况,以救治需求为导向,筛选出中药“三药三方”(金花清感颗粒、连花清瘟胶囊和颗粒、血必净注射液、清肺排毒汤、化湿败毒方、宣肺败毒方)等临床有效药物,推动重组新冠疫苗和新冠灭活疫苗启动临床试验,血浆治疗、干细胞治疗等技术实现突破进展,不断完善诊疗方案,显著降低了由轻症转为重症的比例,患者治愈率从初期的14%提升到93%。

 

3、中医药以“治未病”、“辨证施治”、“多靶点干预”优势全程参与

 

——中医院、中医团队参与救治,中医药早期介入、全程参与,开展分类救治。中医医疗队整建制接管定点医院若干重症病区和方舱医院,其他方舱医院均派驻中医专家。对轻症患者实施中医药早介入早使用;对重症和危重症患者实行中西医结合,中医医师全程参与救治方案制定等治疗过程;医学观察发热病人和密切接触者服用中药提高免疫力;对出院患者实施中医康复方案。

——高使用率和高有效率的中西医结合救治系统方案成为中国抗击新冠肺炎疫情临床治疗的一大特色。据统计,全国和湖北全省新冠肺炎确诊病例中中医药使用率和总有效率都超过90%。临床疗效观察显示,中医药能有效缓解症状,减少轻型、普通型向重型发展,提高治愈率、降低病亡率,促进恢复期人群机体康复。

 

五、资源调配和物资保障

 

中国发挥“集中力量办大事”的制度优势,建立抗击疫情**制,一方面,弘扬“一方有难、八方支援”的民族精神,集全国之力支持疫情重灾区,把全国支援湖北和武汉抗击疫情作为打赢“湖北保卫战”、“武汉保卫战”的关键,统筹调配全国全军资源为“主战场”提供及时可靠保障;另一方面,在全国范围内高效配置资源,优化组织生产,加强医用物资和生活必需品应急保供,严厉查处各类哄抬物价和制假售假的违法行为,打赢后勤保障战,为抗击疫情奠定重要的物质基础。

 

1、全国医疗人员驰援湖北

 

——展开新中国成立以来规模最大的医疗力量调遣,以紧急“输血式”支援缓解重灾区医疗资源枯竭困境和压力。全国医护人员积极参与疫情救援工作,30个省区市和新疆生产建设兵团和中国人民解放军等共调派340多支医疗队、42000多名医务人员驰援湖北,与湖北当地医务人员一起开展医疗救治,这是提高疫情重灾区治愈率、降低病亡率的关键步骤。

 

6

 

——复制“汶川地震经验”,进行“对口支援”和“军队支援”的成功实践。集中全国资源全力支持武汉,协调全国各地资源以“一省包一市”的方式,对口支援湖北各地市,以“省包院”、“院包科”、“整建制接管定点医院重症病区”的格局,有效解决当地医疗资源和救治需求之间的突出矛盾。中国人民解放军以多种方式组织医疗支援,除派出4000多名医护人员驰援武汉、空军出动运输机紧急运送支援物资,还承担武汉新建的专科医院之一火神山医院的医疗救治任务;全军63所定点收治医院、1万余名医护人员投入一线救治。

——集中全国专家资源,对防控、诊疗、救治进行全链条指导。全国顶级呼吸病学和重症医学专家会聚武汉,在疫情初期即介入诊疗工作。在中央指导组协调下,由权威院士带队的专家团队第一时间赴汉,在定点医院开展巡诊巡查,规范诊疗流程,协助湖北武汉及全国加强复杂危重症的会诊和救治,同时积极探索新药物、新疗法,及时将行之有效的治疗方法纳入到诊疗方案,推广到全国救治工作中。派出国家医院感染管理专家组,在湖北、武汉直接指导医疗机构,加强医院感染预防与控制,开展岗前防护培训,增强医护防护安全。

 

2、大力加强医疗物资生产供应和医疗支持服务

 

——推动“复产”和“转产”,日产能产量迅速达到高峰。依托完备的工业生产体系,医疗企业克服工人返岗不足等困难,以最快速度恢复医疗用品生产,最大限度扩大产能。有条件的企业迅速调整转产,生产口罩、防护服、消毒液、测温仪、医疗器械等物资,有效扩大了疫情防控物资的生产供应。在较短时间内,包括一次性医用口罩、医用外科口罩、医用KN95口罩在内,全国口罩日产能产量超过1.1亿只;一次性医用防护服日产能超过150万件;手持式红外测温仪日产能达40万台;试剂盒日供应量在3月初达到近35万人份。同时,畅通供应链条和物流渠道,建立联保联供协作机制,源源不断地把各地支援物资运到湖北。在一个月时间内,医用防护服日调度供应量从2.1万件增加到27万件,KN95口罩日调度供应量从7.2万只增加到56.2万只。

——增强技术手段支持,在服务公众同时减少医院交叉感染。普遍开展远程问诊、专家直播、医疗培训等服务,充分运用远程可视医疗系统和基于5G网络的AI辅助手术设备,既部分解决了疫情期间公众其他疾病的就医需求问题,同时也最大限度地防止了医院交叉感染。国家卫健委下发系列技术文件及相关要求,规范防护用品使用方式和防护流程,落实医院区域设置、呼吸道疾病“三区两通道”等原则,大幅降低医务人员感染率,实现4万多名援鄂医务人员“零感染”。

 

3、统筹协调生活物资保障

 

——中央政府联动协调,确保重要生活物资供应充足。国务院多个部委统筹,保障全国特别是湖北生活必需品的生产、存储及价格稳定。依托省际联保联供协作机制保障货源,开辟“绿色通道”;投放中央冻猪肉储备和扩容“特价蔬菜包”;紧盯“南菜北运”生产大省,增加“菜篮子”产品生产;启动“保价格、保质量、保供应”系列行动,组织紧急物资运输队伍,使得湖北省、武汉市长时间居家隔离措施得以顺利实施。

——物资配送纳入社区服务,保障生活用品安全及时送到居民家中。武汉市社区采用网格化管理,打通生活物资配送从商超到小区的“最后一公里”,直接送货入户,保障日常生活补给,通过无接触配送方式,将经过检疫、符合防疫标准的蔬菜直送社区,解除了隔离中居民的生活保障和防疫安全之忧。

——充分运用互联网技术,全面普及“无接触消费”。先进的互联网+物流配送、电子商务平台保障了疫情期间全国物资订购配送支付的全部环节,民众通过手机完成线上购买、线下收货,物流快递通过物业托管、固定点交接、自提柜寄件等方式配送,避免了去超市、商场、农贸市场人群聚集带来感染风险,货源、资金、运输、交付等整个产业链在互联网基础设施下如同齿轮般运作,实现商品销售无现金支付、物流配送零接触交付。

 

六、指挥体系和战略方针

 

新冠肺炎疫情发生后,以习近平同志为核心的党中央高度重视,始终把人民群众生命安全和身体健康放在第一位,习近平总书记亲自领导、亲自指挥、亲自部署,领导全党、全军和全国人民打响疫情防控的“人民战争”,展开“阻击战”、“总体战”,以集中统一高效的“准战时”领导指挥体系和因时因势制定的战略策略,为中国抗击疫情提供了坚强领导、根本遵循和科学指引。

 

1.最高领导决策机制和根本战略方针

 

——最高领导人统帅,加强对抗击疫情的集中统一领导。抗击疫情作为“头等大事”摆上党、国家和军队最高领**重要工作议程。在两个多月时间里,中共中央总书记、国家主席、中央军委主席习近平连续主持10次中央政治局常委会会议、3次中央政治局会议以及中央全面依法治国委员会、网络安全和信息化委员会、全面深化改革委员会、外事工作委员会等会议,从不同角度对做好疫情防控工作提出明确要求;成立由国务院总理李克强任组长的中央应对疫情工作领导小组并在中央政治局常务委员会领导下开展工作,向疫情严重地区派出中央指导组,以“战疫体制”全面加强疫情防控工作的统一领导、统一指挥、统一行动。习近平听取中央应对疫情工作领导小组和中央指导组汇报,主持召开视频会议直接面向全国十几万干部进行动员部署,在北京就医疗救治、防疫科研攻关等进行考察,亲临武汉一线视察指导,时刻跟踪疫情动态和防控进展,就抗击疫情及时果断作出重大决策,每天都作出重要指示,进行全面系统的战略部署。

——设立总要求总目标,确立抗击疫情总体战略格局。疫情初始,党中央审时度势、综合研判,及时提出“坚定信心、同舟共济、科学防治、精准施策”的总要求,明确了坚决遏制疫情蔓延势头、坚决打赢疫情防控阻击战的总目标,把坚持全国一盘棋、统筹各方面力量支持疫情防控作为重要保障,把控制传染源、切断传播途径作为关键着力点,把武汉和湖北作为“全国主战场”,对其他省份分类指导,严守“四道防线”,确立打赢疫情防控“人民战争”、“总体战”、“阻击战”,形成全面动员、全面部署、全面加强疫情防控的战略格局。同时,把疫情作为对国家治理体系和治理能力的一次大考,针对短板不足,彻底排查整治,健全国家公共卫生应急管理体系。

——跟踪分析、准确把握疫情防控新挑战,在每个关键点提出适应阶段性变化的针对性指示。在抗击疫情之初,果断决定湖北对人员外流实施全面严格管控,最大程度遏制疫情扩散,把湖北和武汉作为疫情防控的“重中之重”和打赢疫情防控阻击战的“决胜之地”,确保“内防扩散、外防输出”,指出“武汉胜则湖北胜,湖北胜则全国胜”,要“早发现、早报告、早隔离、早治疗”,“集中患者、集中专家、集中资源、集中救治”,对确诊者应收尽收、对疑似患者应检尽检、对密切接触者应隔尽隔,“与时间赛跑、与病魔较量”,把医疗救治工作摆在第一位,在科学精准救治上下功夫,尽最大努力防止更多群众感染,尽最大可能挽救更多生命。把提高收治率和治愈率、降低感染率和病亡率作为突出任务来抓;指出抗击疫情有“医院救死扶伤”和“社区防控”两个阵地,要紧紧扭住社区防控和患者救治“两个关键”;要求防控疫情斗争“疫情防控”和“科研和物资生产”两条战线要相互配合、并肩作战,把新冠肺炎防控科研攻关作为一项重大而紧迫的任务,“向科学要答案、要方法”。随着疫情形势变化,指出要保持头脑清醒、慎终如始、善作善成,不麻痹、不厌战、不松劲,针对境外疫情加速扩散蔓延,逐渐把重点放在“外防输入、内防反弹”上来,抓紧抓实抓细常态化防控,不让来之不易的持续向好形势发生逆转。

 

2.高效执行机制和全面应对措施。

 

——国务院联防联控机制认真贯彻党中央和习近平总书记重要指示,全面落实中央应对疫情工作领导小组疫情防控要求,协调解决疫情防控工作中的紧迫问题,进行及时全面的具体安排。一方面,统筹32个政府机构,协调防疫、经济和民生三者关系,调集全国各类资源支援重灾区,包括财政支出、基本建设、医疗人力资源、科技人员、医疗防护设备物资、交通运输保障、供电供气、医院污染物处理、城市食品日用品供给等。另一方面,统筹其他地区防控工作,启动公共卫生事件一级响应,对人口流动大省大市加强指导支持,提前部署延迟开学、灵活复工、错峰出行、扩产增能,以具体措施落实“外防输入、内防扩散”,并适时推动企业复工复产。同时,鼓励群众通过国务院“互联网+督查”平台反映抗疫问题线索,及时核查督办、改进工作,要求不得瞒报、漏报、迟报疫情信息。

——中央指导组作为“前方指挥部”,直接指导督导疫情重灾区抗疫工作。由中央政治局委员、国务院副总理孙春兰任组长,由11位部级领导干部和多位院士及专家组成的中央指导组,1月27日赴武汉,以战时指挥方式和争分夺秒的战时状态加强防控一线工作,针对初期底数不清、收治缓慢、管控不力等问题多次明察暗访,35次就医疗救治进行专题研究,23次到医院实地考察,提出“注重关口前移、统筹重症轻症、科学精准施治”的总体思路,着力“源头防控、患者救治、物资保障”“三个工作重点”,打好“拉网排查、集中收治、清底排查”“三场攻坚战”,确立定点医院、方舱医院、隔离点梯次布局的应急防治网络,确保隔离、收治、转运及物资配送、后勤保障等各个环节有序衔接,批转社会反映的2万多条问题线索至省市核实解决,就医疗救治和疫情防控措施落实情况进行检查督导,有效整合医疗等各方面资源,提高联合工作效率,增强一线抗疫力度和信心。

——各地成立由党政主要负责人挂帅的领导小组,确保中央部署全面落实到位。各地党委政府把抗击疫情作为头等大事,落实“反对形式主义、官僚主义”的要求,坚持守土有责、守土担责、守土尽责,根据当地疫情具体实际,确定并发布和调整疫情防控应急响应等级,履行属地管理责任,组织地方防控救治和排查检测,对途经疫情严重地区进入本地人员严格落实居家隔离或集中隔离观察要求,加强信息登记和健康管理,准确统计疫情数据信息并及时上报协调机制汇总。同时,落实“米袋子”省长负责制,“菜篮子”市长负责制,抓好生活必需品生产供应。

习近平主席指出,事实再次证明,人类是休戚与共的命运共同体;国际社会要坚定信心、齐心协力、团结应对,携手赢得这场人类同重大传染性疾病的斗争。新冠肺炎疫情发生以来,中国始终秉持人类命运共同体理念,本着公开、透明、负责任的态度,及时发布疫情信息,从1月初即开始向世界卫生组织、美国等有关国家和地区组织以及中国港澳台地区通报疫情信息和防控举措,毫无保留地与世卫组织和国际社会分享防控救治经验,加强联合科研攻关,并尽力提供对外援助,与有关国家建立双边联防联控合作机制,积极推进疫情防控国际交流合作,为维护全球公共卫生安全尽责,并通过做好本国抗击疫情为阻止病毒蔓延作出贡献。中国和世界卫生组织联合专家考察组以及世卫组织总干事和首席科学家等人士均认为,中国采取的“历史上前所未有”、也是“最勇敢、最灵活、最积极”的公共卫生应对措施,在阻断病毒人际传播方面取得明显成果,为国际科学界和国际社会共同抗击新冠肺炎疫情积累了宝贵的经验。

 

专家意见摘要
 

在党中央的领导下,我们疫情防控策略是很正确的。早期实施上游堵截,把武汉传染源截断,在全国开展群防群治,后来上升为联防联控。什么叫联防联控?我自己的理解就是“四早”:早发现、早报告、早隔离、早治疗,这在中国是成功的。在重视医疗的同时,也注意总结规律,比如它有哪些临床特点,哪些药可能有效,这些对全世界都有很好的指导作用。经过艰苦努力,现在我国疫情防控取得阶段性重要成效,这非常不容易。

—— 钟南山 中国工程院院士、呼吸病学专家

 

各部门联防联控、各省区市启动一级响应机制;按照甲类传染病管理新冠肺炎,有效发现、控制并隔离传染源,切断传播途径。武汉封城是党中央的英明的决策,防止了疫情在全国其它省份的大规模蔓延。动员全国4万多医务人员去武汉和湖北参与病人救治,是前所未有的大调动。通过联防联控机制,在医疗的设备、耗材、试剂、药物等方面给予了保障。这次中国为世界树立了联防联控、集中救治的典范。

—— 李兰娟 中国工程院院士、传染病学专家

 

第一批方舱医院三两天的时间就提供了4000多张床位,后来很快增加到1万多张床位,这样就把之前收不进来的病人全收进来了。另外方舱医院只收轻症病人,他们不再去挤占正规医院的床位了,一下子把轻症病人的隔离问题解决,同时把危重病人的救治问题解决了。

—— 王辰 中国工程院院士、呼吸病学专家、中国医科院院长

 

武汉封城,避免了疫情向外扩散。全国性的严格的社区管控和居家隔离措施,也避免了疫情的进一步扩散。全社会在这种特殊情况下的社会治理是很成功的,包括公安的治理、交通的管制、生活物资的保障等。

—— 董家鸿 中国工程院院士、清华大学临床医学院院长

 

近年来中国的基础研究实力不断增强,为这次疫情的防控作出了特别大的贡献。基础研究的增强,保证了疫情暴发初期就能迅速获得病毒信息、启动试剂盒的生产,并在第一时间把试剂盒和病毒的相关信息分享给全世界,帮助其它国家尽早应对疫情,这也是中国对世界的最大贡献之一。

—— 陈建国 华中科技大学副校长、同济医学院院长

 

信息的及时分享至关重要。透明、公开是最好的抗疫良药!所以,我们坚持最大程度的公开:不仅湖北每天都有一场发布会,国新办和联防联控在北京还各有一场发布会。也许我们不一定能立刻打败所有的谣言,但必须一直保留这样公开的“窗户”,那就是官方的、权威的、每天滚动召开的新闻发布会。大家都战斗在阻隔和救治的一线,还要兼顾持续的信息公开,其实并不容易。但是,再难也要坚持开发布会,再不容易也要开好发布会,让真相传播、让群众放心、让世界共享,这些都是中国的始终不懈努力。

—— 董关鹏 国家卫健委新冠肺炎专家组成员、

中国传媒大学政府与公共事务学院院长

 

第一时间建立了准战时的最高决策领导工作体制。由中央政治局及常委会会议作出重大决策,成立应对疫情工作领导小组,在中央政治局常务委员会领导下开展工作。向湖北等疫情严重地区派出指导组,负责推动湖北省全面加强防控一线工作。

—— 胡鞍钢 清华大学国情研究院院长

 

通过一套高效的垂直系统有效地施行“隔离”与“封城”的策略是取得成功的关键。在疫苗出来以前,“隔离是唯一有效的抗疫措施”,民众对这一点基本已经形成共识。

—— 黄益平 北京大学国家发展研究院副院长

 

“四应四尽”的措施起了决定性的作用。加速建设一批方舱医院和征收改建一批定点新冠肺炎重症救治医院,改变了以前“人等床”的现象,实现了“床等人”的目标,做到了“应收尽收”,有力控制了传染源。

—— 唐洲平 华中科技大学同济医学院附属同济医院(光谷院区)副院长

 

在这次新冠肺炎治疗的过程中,中医药发挥了巨大的作用,经过方舱医院和定点医院的实践发现,中医药加西药的综合治疗能有效加快患者的康复,减少轻症向重症的转化,加快核酸的转阴速度,价廉效优。

—— 汪洋 中南大学湘雅二医院国家紧急医学救援队队长

 

对确诊危重症病例及时救治,我们开展了各类高风险、高危治疗技术。比如实施了气管切开术、ECMO建立、转运ECMO危重患者、床旁CRRT等,有效降低了致死率。针对无症状患者、轻症患者和普通型症状患者个性化设计治疗方案,医疗队建立医嘱、病历、诊断一体化的业务平台,与同济总部专家等进行远程会诊,支撑患者分级、精准治疗有序开展。

—— 王燕森 中日友好医院国家紧急医学救援队领队

 

应急科普发挥了重要的作用,围绕“防疫病、防恐慌”,科普专业平台,各大主流媒体和商业新闻平台面向全国公众开展了大量提高科学认知、科学防治的科普宣传。钟南山、李兰娟、张文宏等一线权威专家积极发声,用事实、用细节、用科学说话,分析疫情形势,让真相“跑赢”谣言,有力增强了整个社会对疫情的防控意识,以提高公众科学素质为基础,倡导加强科学消杀,戴口罩、勤洗手、常通风,提升每个人的防控能力。

—— 王挺 中国科普研究所所长、中国科普作家协会副理事长

 

发挥了社会组织的积极作用,尤其是社会组织领导者、志愿者、社会工作者等社会力量全力支持政府共同遏制新冠肺炎疫情的扩散。主流媒体的及时报道也有效确保信息公开透明,稳民心,增信心。

—— 黄浩明 深圳国际公益学院代理院长

 

中国的治理具有很强的社会动员能力,在党中央的坚强领导下,全民居家抗疫,每个人都为抗疫做出了贡献,被国际社会高度赞扬。

—— 赖先进 国家行政学院教授

 

中国政府的快速动员能力很强大,关键时刻发挥了政府“看得见的手”的作用,特别是在疫情期间对抗疫物资的生产上。政府积极组织协调企业生产,根据公共安全风险进行调配,很好地避免了单纯市场化哄抬防疫物资价格的投机行为。

—— 李义平 中国人民大学经济学院教授

 

中国近几年的社区建设成果在此次抗疫中起到了极为重要的作用,是防控的第一线。部分地区在过去社区建设成就的基础上,进行了不少创新。由此形成的优秀防控经验成功推广到了全国各地,其中包括绿码、社区互动等。

—— 刘金龙 中国人民大学农业与农村发展学院教授、博士生导师

 

我们的统计分析发现,中国快速采取坚决措施阻止病毒蔓延是非常重要的。中国如果不采取封城措施,其感染人数有可能超过现在的10倍。在没有新冠病毒有效预防手段和治疗技术的时候,坚决并尽快切断感染源是首要措施。所以,封城措施是各种可能有效的手段中,首先应当选择的措施。

—— 周玮生 日本立命馆大学政策科学部教授

 

(国家)有强大的制造业基础为支撑,能够及时做出调整,多个行业都集中投入到抗疫所急需的重要医疗物资的生产中,特别是口罩、消毒液、呼吸机、防护服、面罩等。中国所拥有的世界上最齐备的制造业全门类生产链条,在关键时刻起到了关键作用。

—— 王磊 北京师范大学政府管理学院副教授、金砖国家合作研究中心主任

 

针对疫情,早检测、早发现和封闭管理是中国最行之有效的措施。

—— Swaran Singh  印度新德里尼赫鲁大学教授、北京察哈尔学会高级研究员

 

对中国来说,最重要的三个步骤是继续广泛监测局势;利用大数据、人工智能和信息技术,包括二维码,来预判哪些地区容易增加感染案例;向公众提供简单清晰的指示,让人们在危机得到控制之前清楚应该如何行动。

—— Asit K. Biswas  英国格拉斯哥大学客座教授

 

中国抗疫成功的核心是每个家庭承诺待在家里进行隔离,并养成良好的个人卫生习惯。

—— Mario Cavolo 意大利裔美国自由撰稿人和评论员

 

中国应对疫情最具决定性的因素是决定将其提升为一项国家协调机制的政策。这确保了所有指令如隔离能够被统一执行和贯彻。此外,出台的其他政策也有效地将公众恐慌和经济损失降到了最低。

—— Thomas DuBois 北京师范大学人文学院教授、

复旦大学发展研究院特邀研究员

 

中国政府对公众进行了疫情的广泛科普传播,人民也勇敢地承担起了社会责任,拯救了自己、切断了病毒的传播。

—— Yasir Masood 中巴经济走廊卓越中心媒体总监、伊斯兰堡国际关系分析师

 

非洲人民和中国人民都知道,团结和国际合作是战胜疫情的最强大武器。

—— Gert Grobler 浙江师范大学非洲研究院高级研究员、南非前驻日本大使

 

鸣 谢
 

本报告在撰写过程中,得益于以下人士的支持与建议,报告课题组在此表示诚挚的感谢。

以下中文名按姓氏笔画为序,英文按首字母为序

特别感谢

王 辰  中国工程院院士、呼吸病学专家、中国医科院院长

仝小林  中国科学院院士、中国中医科学院首席研究员

李兰娟  中国工程院院士、传染病学专家

钟南山  中国工程院院士、呼吸病学专家

黄璐琦  中国工程院院士、中国中医科学院院长

董家鸿  中国工程院院士、清华大学临床医学院院长

王 挺  中国科普研究所所长、中国科普作家协会副理事长

王 振  上海市精神卫生中心副院长

王 涵  兴业证券首席经济学家

王 琼  武汉大学新闻与传播学院副教授

王 磊  北京师范大学政府管理学院副教授、金砖国家合作研究中心主任

王灵桂  中国社会科学院国家全球战略智库首席专家兼常务副理事长

王维佳  北京大学新闻与传播学院研究员、博士生导师

王燕森   中日友好医院国家紧急医学救援队领队

毛永辉  北京医院肾内科主任

史浩颖  曜影医疗创始人兼首席执行官

朱同玉  上海中山医院副院长 

朱安东  清华大学马克思主义学院副院长

刘 影  中国科学院科技战略咨询研究院副研究员

刘东超  中共中央党校文史教研部教授 

刘远立  北京协和医学院公共卫生学院院长

刘志彪  南京大学长江产业经济研究院理事长、院长

刘金龙  中国人民大学农业与农村发展学院教授、博士生导师  

刘晓光  中国人民大学国家发展与战略研究院副教授

池 慧   中国医学科学院医学信息研究所所长

孙壮志  中国社会科学院俄罗斯东欧中亚研究所所长

李义平  中国人民大学经济学院教授 

李灿东  福建中医药大学校长

吴建刚  中欧国际工商管理学院研究员

汪 洋  中南大学湘雅二医院国家紧急医学救援队队长

张 伟  江西南昌大学第一附属医院院长

张建平  商务部研究院区域经济合作研究中心主任

张焕波  中国国际经济交流中心美欧研究所副所长

张鹏洲  中国传媒大学互联网信息研究院院长

陈文鑫  现代国际关系研究院美国所副所长

陈尔真  上海第三批援鄂医疗队领队、上海交通大学医学院附属瑞金医院副院长

陈向阳  现代国际关系研究院世界政治所所长

陈建国  华中科技大学副校长、同济医学院院长

周玮生  日本立命馆大学政策科学部教授 

周呈思  武汉大学政治与公共管理学院博士后

胡必亮   北师大一带一路学院执行院长、教授

胡鞍钢  清华大学国情研究院院长

荆林波  中国社会科学评价研究院院长

高善文  安信证券首席经济学家

唐洲平  华中科技大学同济医学院附属同济医院(光谷院区)副院长

黄月琴  华中师范大学新闻传播学院教授

黄益平 北京大学国家发展研究院副院长

黄浩明  深圳国际公益学院代理院长、教授 

黄群慧  中国社科院经济研究所所长

眭纪刚  中国科学院科技战略咨询研究院研究员

韩永辉  广东外语外贸大学广东国际战略研究院博士生导师、珠江学者

董关鹏  国家卫健委新冠肺炎专家组成员、中国传媒大学政府与公共事务学院院长

程慧健  江西省疾控中心主任

赖先进  国家行政学院教授

Asit K. Biswas, 英国格拉斯哥大学客座教授

Cecilia Tortajada, 新加坡国立大学李光耀公共政策学院高级研究员

Denis Simon, 昆山杜克大学执行副校长

Geeta Kochhar, 新德里尼赫鲁大学助理教授

Gert Grobler, 浙江师范大学非洲研究所高级研究员、南非前驻日本大使

Harvey Dzodin, 中国与全球化中心高级研究员

Hiria Ottino, 太平洋-中国友好协会主席

Hisham Abu Bakr Metwally, 埃及贸易和工业部首席经济员

Humphrey P.B. Moshi, 达累斯萨拉姆大学经济学教授、中国研究中心主任

Juan Diego Zamudio, 圣地亚哥国立大学经济学教授

Mario Cavolo, 意大利裔美籍自由撰稿人和评论员

Oriol Caudevilla, 巴塞罗那自治大学东亚研究中心研究员

Swaran Singh, 印度新德里尼赫鲁大学教授、北京察哈尔学会高级研究员

Thomas DuBois, 北京师范大学人文学院教授、复旦发展研究院访问学者

Tim Summers, 查塔姆学会亚洲项目(香港)高级研究员

Yasir Masood, 伊斯兰堡国际关系分析师、中巴经济走廊卓越中心媒体总监

 

英文版报告全文链接  

https://covid19.chinadaily.com.cn/a/202004/21/WS5e9e2c62a3105d50a3d17880_1.html?from=singlemessage

(来源:中国观察)