2021年11月3日上午,2020年度国家科学技术奖励大会在北京人民大会堂隆重召开。中国医学科学院共获得3项国家奖,其中包括中国医学科学院血液病医院程涛教授团队牵头的“造血干细胞调控机制与再生策略”项目荣获2020年度国家自然科学奖二等奖;中国医学科学院肿瘤医院石远凯教授团队牵头的“聚乙二醇定点修饰重组蛋白药物关键技术”项目荣获国家科学技术进步奖二等奖。同时,中国医学科学院阜外医院原外科管委会副主任张浩教授团队,以第二完成人参与的项目“缺血性心脏病细胞治疗关键技术创新及临床转化”荣获国家科学技术进步奖二等奖。
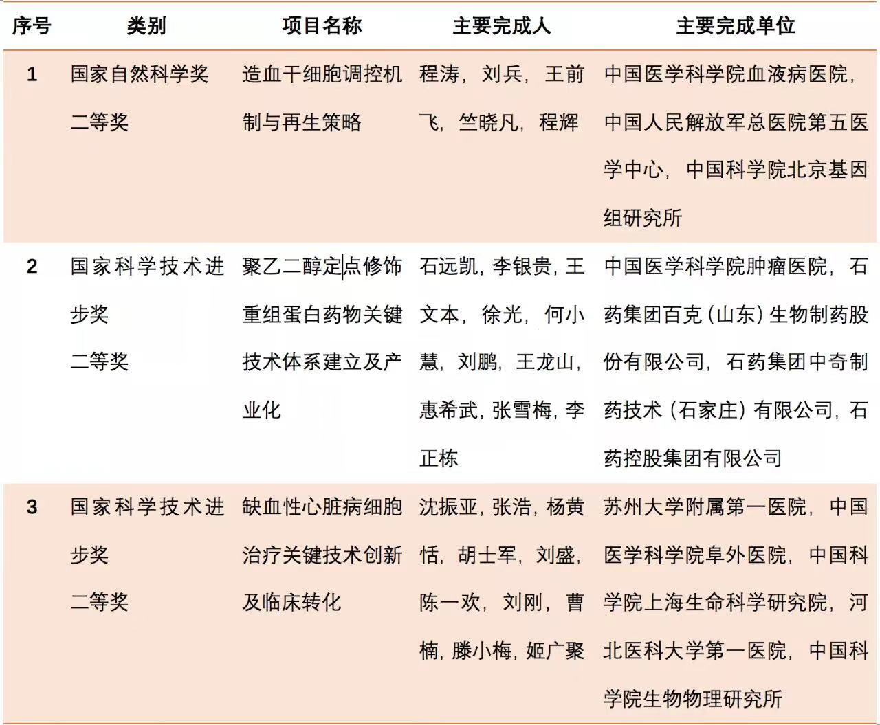
获奖明细表

获奖项目介绍

“造血干细胞调控机制与再生策略”项目主要完成人程涛(中)、王前飞(左)、竺晓凡(右)
项目名称:造血干细胞调控机制与再生策略
主要完成人:程涛、刘兵、王前飞、竺晓凡、程辉
主要完成单位:中国医学科学院血液病医院、中国人民解放军总医院第五医学中心、中国科学院北京基因组研究所
项目简介:该项目从造血干细胞(HSC)的发生扩增、恶性转变、损伤(疾病)反应等多方面,系统开展了HSC发育规律、调控机制及再生策略的研究,做出了一系列原创性的工作:(1)揭示了造血干细胞的精确起源及体内发生和扩增机制;(2)发现了造血干细胞恶变的表观遗传调控新机制;(3)阐明了造血干细胞在病态环境下的受抑规律并提出再生新策略。这些成果对于推动HSC再生研究以及整个再生医学领域的发展有着引领的典范作用。

“聚乙二醇定点修饰重组蛋白药物关键技术体系建立及产业化”项目主要完成人石远凯(中)、何小慧(左)、刘鹏(右)
项目名称:聚乙二醇定点修饰重组蛋白药物关键技术体系建立及产业化
主要完成人:石远凯,李银贵,王文本,徐光,何小慧,刘鹏,王龙山,惠希武,张雪梅,李正栋
主要完成单位:中国医学科学院肿瘤医院,石药集团百克(山东)生物制药股份有限公司,石药集团中奇制药技术(石家庄)有限公司,石药控股集团有限公司
项目简介:该项目着力攻克传统聚乙二醇(PEG)修饰存在的特异性差、质量不均一、产业化困难等重大共性关键技术难题,在国内率先建立化学法PEG定点修饰重组蛋白药物关键技术体系并在产业化方面取得重要突破;在国际上首创使用基因工程改造的酶法重组蛋白药物定点修饰并取得技术突破,促进了我国重组蛋白药物的跨越式发展,为满足临床重大需求提供了解决方案。

“缺血性心脏病细胞治疗关键技术创新及临床转化”项目第二完成人张浩
项目名称:缺血性心脏病细胞治疗关键技术创新及临床转化
主要完成人:沈振亚,张浩,杨黄恬,胡士军,刘盛,陈一欢,刘刚,曹楠,滕小梅,姬广聚
主要完成单位:苏州大学附属第一医院,中国医学科学院阜外医院,中国科学院上海生命科学研究院,河北医科大学第一医院,中国科学院生物物理研究所
项目简介:该项目围绕细胞治疗缺血性心脏病的关键技术进行深入研究,建立了缺血性心脏病细胞治疗的新理论体系;创建了细胞移植关键技术,建立了新型的优质细胞制备技术,创建了移植微环境优化技术;创建了提高细胞驻留率与存活率的细胞移植系列新技术,开发了多模态分子影像技术;应用创新技术显著提升缺血性心脏病细胞治疗的临床疗效,建立了心脏疾病细胞治疗的临床应用标准,并在国内推广应用。
(编辑:黄莎)